“客戶至上,誠(chéng)信經營”

用我們的真(zhēn)誠(chéng)和汗水,以求發展,共(gòng)創未來!


 3C離心式(shì)消防(fáng)排(pái)煙風機 訂購熱線電話:
136-6534-5999
軸流(liú)風機

新聞分類

產品(pǐn)分類

聯係我們

德州国产在线麻豆视频空(kōng)調設備有(yǒu)限(xiàn)公司

服務熱線:13665345999

Q  Q:1084955290

郵箱:1084955290@qq.com

網址(zhǐ):www.naziya.cn

地址(zhǐ) :山東省德州市武城縣(xiàn)魯權屯鎮滕莊村

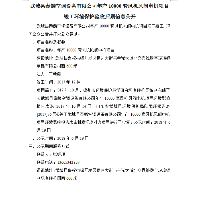
公示信息

您的當前位置: 首 頁 >> 新聞中(zhōng)心 >> 公司新聞

公示信息

發布日期:2018-06-19 作者: 點擊:

圖(tú)片(piàn).png

本文網址:http://www.naziya.cn/news/476.html

相關標簽:排煙(yān)風機

最近瀏覽:

国产在线麻豆视频_国产麻豆视频免费在线观看_国产精品成人麻豆视频网站_麻豆视频传媒APP下载网站入口