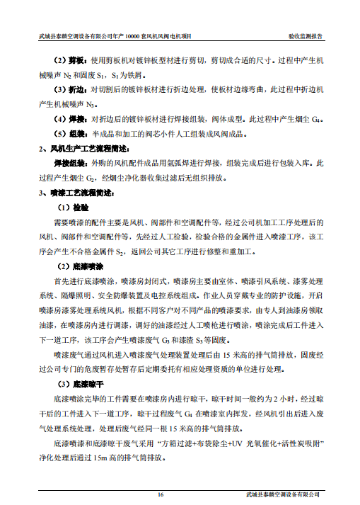
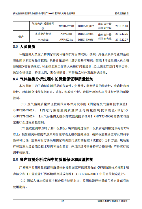
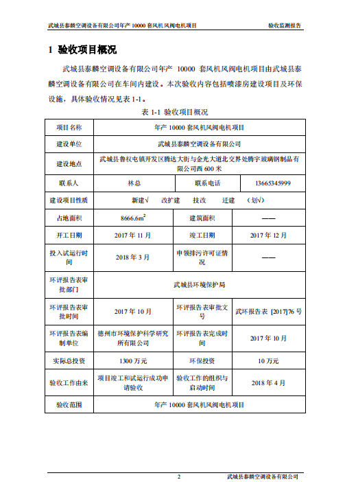
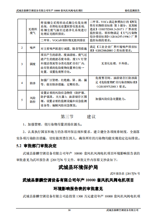
“客戶至上,誠信經營”
用我們的(de)真(zhēn)誠和汗水,以求發展,共創未來!
德州国产在线麻豆视频(lín)空(kōng)調設備有限(xiàn)公司(sī)
服務熱線:13665345999
Q Q:1084955290
郵箱:1084955290@qq.com
網址:www.naziya.cn
地址(zhǐ) :山東省德(dé)州市武城縣魯權屯鎮(zhèn)滕莊(zhuāng)村